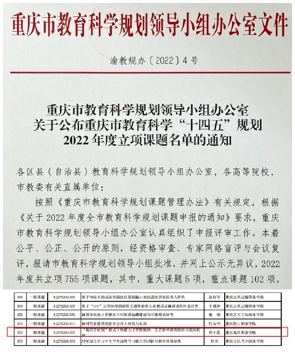
近日,从《重庆市教育科学规划领导小组办公室关于公布重庆市教育科学“十四五”规划2022年度立项项目课题名单的通知》(渝教规办〔2022〕4号)文件中获悉,beat365郭小蕊老师申报的《“现代学徒制”模式下铁道人才劳模精神、工匠精神培育路径与载体构建》课题获得一般课题立项。

据悉,此次评选共立项755项课题,其中有5项重大课题,102项重点课题,580项一般课题,35项青年课题,33项教师教育专项课题(含专项重点课题10项)。下一步,学校将统筹校内优质资源,全力做好项目研究支持,为课题研究创造良好条件,同时加强项目过程性管理及阶段性考核,确保高质量完成立项课题的研究及结项工作,促进学校内涵式发展。(通讯员:雷敏超 )



校园官方平台